在校黨委、校行政的堅強領導下,在全校青年和各級團組織的共同努力下,我校共青團工作取得了良好成效。在五四青年節到來之際,我校一批先進集體和個人受到上級團組織表彰。
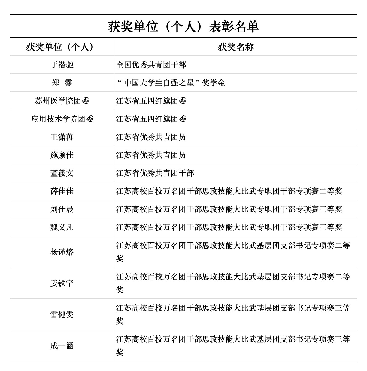
于潛馳獲評全國優秀共青團干部。鄭霧獲“中國大學生自強之星”獎學金。蘇州醫學院團委、應用技術學院團委獲評江蘇省五四紅旗團委,王瀟苒、施顧佳獲評江蘇省優秀共青團員,董筱文獲評江蘇省優秀共青團干部。在江蘇高校百校萬名團干部思政技能大比武專職團干部專項賽中,薛佳佳獲二等獎,劉仕晨、魏義凡獲三等獎。在基層團支部書記專項賽中,楊謹熔、姜鐵寧獲二等獎,雷健雯、成一涵獲三等獎。
在2024年江蘇省大中專學生志愿者暑期文化科技衛生“三下鄉”社會實踐活動中,我校團委獲評優秀組織獎,“筑夢‘黔’行”實踐團、鄉“建”實踐團、“綠能助疆·朵兒計劃”實踐團、“信仰的高光”科學家精神宣講團、“鄉音頌紅·美育薪傳”實踐團、“惠寒聚力 山海情深”西藏實踐團獲評優秀團隊;熊櫻、李亞楠、趙佳明、魏志杰、史弘毅、宋書航、孫斯恬、王芊雅獲評優秀實踐個人;蔣慧、楊帆、柯征、鮑捷、付晨熙、買合蘇旦獲評優秀指導教師;《關于蘇州市拆遷政策及安置房交易問題的調查研究——基于法院、律所等單位的綜合調研》《政治領航,統戰聚力:蘇州吳江政府賦能“創二代”群體接班的路徑研究》獲評優秀調研報告。在“手繪鄉村·青春行動”“垃圾分類·青春助力”2024江蘇大學生暑期社會實踐專項活動中,“自然之友”實踐團獲評優秀團隊,高婭楠、劉藝璇獲評優秀實踐個人。
校團委將持續深化思想引領鑄魂育人工程、組織建設強基賦能工程、成長服務啟智逐夢工程、校園文化潤心向善工程,踔厲奮發、奮楫篤行,努力把更多團員青年凝聚起來、組織起來,在全面建設社會主義現代化國家、全面推進中華民族偉大復興的偉大實踐中體現更大擔當、展現更大作為。
附:獲獎名單




